Core experience: understanding and clarity of present informs the future

I was tasked with taking the enterprise core product and translating it into an engaging experience for the consumer market. This was an incredible challenge as the security industry is not often thought of as having customer friendly products or experiences. I had to start from the foundation of how to build an engaging and educational product leveraging a lot of the current tools in new and unique ways. The initial review of the experiences identified a number of opportunities.

•Individual device security was central to experience - not considering a whole personal device ecosystem

•Services provided to users assumed specific industry knowledge - This led to a lot of confusion

•Device specific dashboards - there were multiple views of same info

•Users lacking holistic understanding of personal security - What does personal security look like to a family, and individual, and what does strong levels of security mean

•Expectation(s) and knowledge of personal protection limited during setup - on boarding experience lacked nuance and context to help educate users.

•Set and forget is unavailable - The capacity for users to move forward with confidence and not think about security was central in our process

•Branding across products is inconsistent - Communicating a strong sense of product identity was needed to build customer trust.

Text

creation of the new concepts team and our shared priorities



It was at this point that i brought together a small but intrepid group of designers to create conceptual ideas. These would be the north star driving product strategy in engaging with a consumer marketplace that struggled with security product ecosystem, and its value vs the cost.




A place to start - where our initial effort was placed

What is the experience, how do people think of themselves and security? after much consideration and research we landed on firstly understanding Identity and the ways users would want to interact in shielding important documents and elements central to their well being and welfare. This was followed quickly by Privacy both in the sense of how data was collected, stored and protected. Also in how transparent we planned to be as an organization in communicating our processes. Security was the action be which users could be either reactive or proactive with any security issues that may arise and this was taken from an already established framework from the organization. Lastly we looked at Family and how security was not solely the ecosystem of 1 but many and how people lived and worked together defined larger units that could benefit from shared protection.

Initial Process

In talking to our partners in the en-devour I set out to build internal consensus through

  • Gather team resources – research, stakeholders, SME’s, Dev support

  • Build a strong conceptual team including hiring – based on criteria of skills (UI/UX, AI, visual, etc.)

  • Audit products & design systems - better understanding of how current products could slot into the new concepts

  • Create timetables - align to product strategy and features requests

  • Set initial requirements - provide product partners with frameworks

  • Setup review cycles and final approval process

  • Access analytic user data

  • Surface design work-in-progress for greater buy-in

  • Align with product demo showcases - get the whole organization involved to build greater awareness and excitement

Ideas & Design Direction

The personalization opportunity:

  • A great way to encourage subscriber engagement, create loyalty, and consistently deliver on value.

  • Start your personalization efforts at the signup flow: learn as much as you can about who’s signing up — from their preferences to how they prefer to pay you — and then keep collecting feedback over the first few months to ensure your offerings are as relevant as possible.

Providing customer choice:

  • Giving users the opportunity to define how they want to define value whilst also providing the ease of expanding what they can choose from easily as needed to reflect shifting priorities.

Avoid fatigue:

  • Focus on customer experience to demonstrate consistent value to users. Work on the conceptualization and demonstration of delight in the interactions and experiences they have across all products and features.

Multiple accounts:

  • For those users with many sub-accounts or for more expanded needs the value/increased cost is more readily apparent, and the hierarchy of account architecture is clear and easily managed.

Digital Identification:

  • Highest level of service and protection where a user is on complete control of their information and moves beyond using passwords instead having an ID that serves this purpose.

 

New concepts Results

The team and I worked to establish a new vision for how the core product space could be engaged with, due to large organizational changes we are unable to implement many of the ideas that were initially discussed. We did however manage to push our agenda in a positive direction on a number of ongoing product features including those listed below.

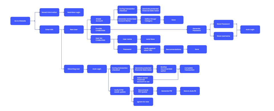
On-boarding - Account creation and management connects to personal protection levels and value is connected to users needs - helped push more visibility into the values and the context what security values mean within the core product feature space

Data Visualization, UI, and product integrations were made more similar and consistently branded to help build greater product trust. I and the team pushed product to prioritize feature work where there was a clear overview of device ecosystems giving users recommendations on decisions to aid specific in achieving security goals which was implemented in the product space.

Lastly I pushed hard on having a one source of truth (regarding personal digital protections) allowing for easier understanding from any device where issues could occur. This was in an effort to help users respond quickly to any breach of security. This was done on the home/landing page of the app.